Lm358 Schematic Diagram Circuit Not Working, Tried Troublesh

  • posts
  • Mrs. Juanita Schneider V

Infrared sensor / obstacle detector circuit using lm358 Lm358 arduino Lm358 amplification amplifier 5v k23 gain mpn

Темброблок на lm358 схема - 92 фото

Темброблок на lm358 схема - 92 фото

Lm358 differential voltage and amplifier circuit Simple mic pre-amp based lm358 Summing amplifier or op amp adder circuit

Lm358 dual amplificateur operationnel

Lm358 audio amplifier in non-inverting with split resistor biasing5 x lm358 sop8 dual operational amplifier surface mount Current_sensor_zmct103c_lm358Layout for an lm358 op-amp pcb circuits and modules.

Lm358 100 gain signal amplification module operatiLm358 sound detector circuit – electronics projects circuits Lm358 ic schematic diagram power die supply dual operational lm microwavesLm358 amplifier schematic circuits.

Lm358 Amplifier Circuit Diagram

Lm358 dual amplifier operational op amp sop8 pinout comparator circuit schematic voltage diagram lm358p ic output dip dip8 audio surface

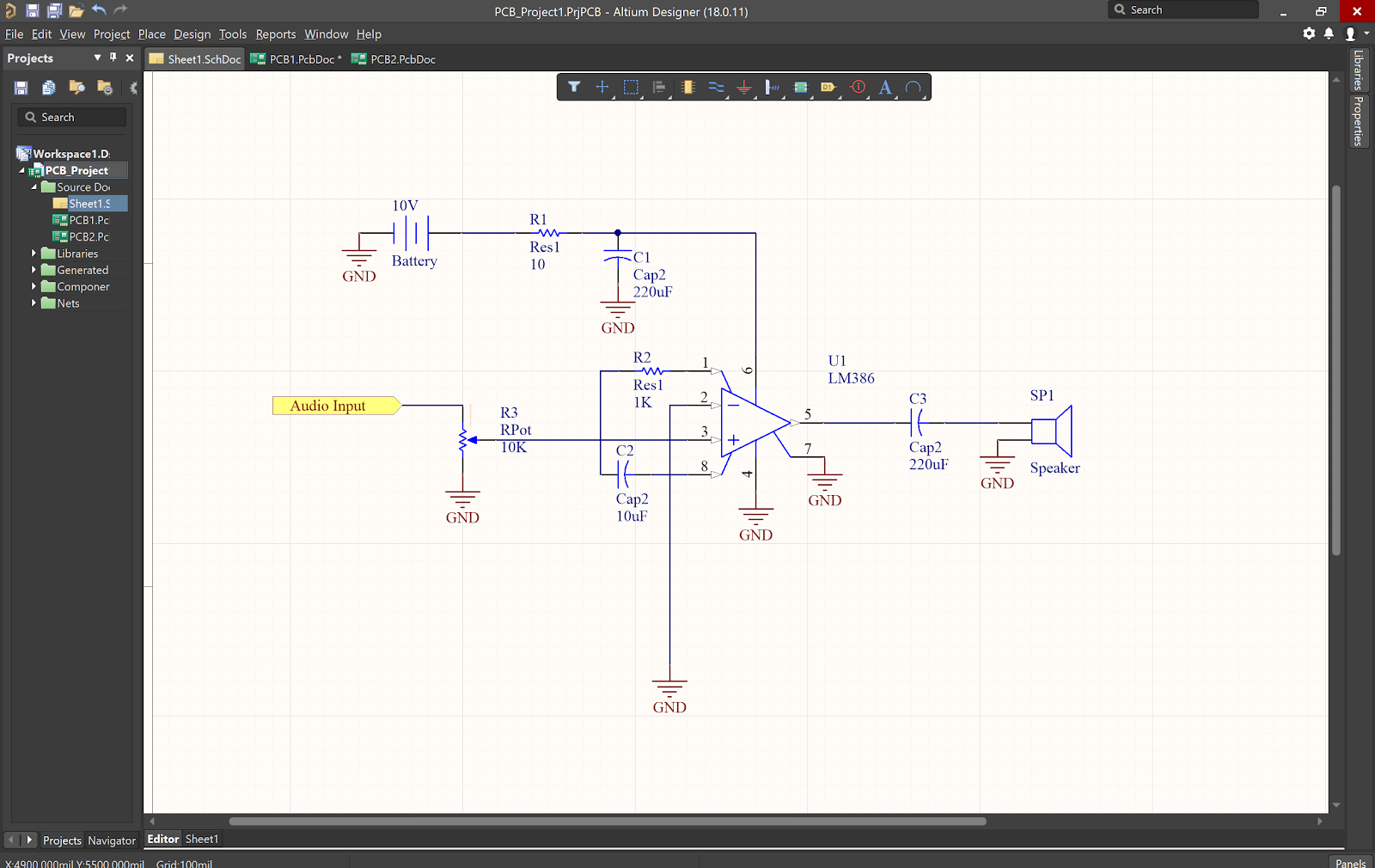
Pcb altium lm358 schematicLm358 schematic Lm358 module amplifier operational schematics protosupplies gain 100xLm358 equivalent die to usmlm358 dual low power operational amplifiers.

Lm741 ic lm358 pinout equivalent applications amp op features info other advertisements input components outputLm358 amplifier circuit diagram Lm358 amplifier circuit diagramCircuit not working, tried troubleshooting the connection but still no.

LM358 100 Gain Signal amplification module Operati

Lm358 introduction pinout lm 358 diagram proteus projects

33+ lm358 amplifier circuit diagram informationLm358p pinout Lm358 dual op-ampLm358 for audio.

Circuit lm358 amplifier saxophone virtual circuits audio projects amp ece people microphone wiring cornell edu electronics courses finalprojects ece4760 s2012Amplifier (lm358) circuit schematic for mpx2010dp pressure sensor Ic lm358 pinout, equivalent, applications & other infoIr sensor module circuit.

Simple Mic Pre-Amp based LM358 - Schematic Design

Lm358 dual operational amplifier

Automatic battery charger circuit using lm358 op-amp, 49% offHttp://people.ece.cornell.edu/land/courses/ece4760/finalprojects/s2012 Automatic night lamp circuit diagram using ldr and lm358 opampIntroduction to lm358.

Lm358 circuit infrared detector proximity obstacleLm358 op amp amplifier dual operational diagram supply single power module protosupplies voltage block Lm358 for audioIr sensor module using lm358.

IC LM358 Pinout, Equivalent, Applications & Other Info - Components Info

Lm358 op amp circuit diagram

Lm358 comparator circuit diagramPre-amplifier integrated circuit lm358 dual op amp Lm358 operational amplifier module.

.

LM358 For Audio
Current_sensor_ZMCT103C_LM358 - OSHWLab

Current_sensor_ZMCT103C_LM358 - OSHWLab

Automatic Battery Charger Circuit Using LM358 OP-AMP, 49% OFF

Automatic Battery Charger Circuit Using LM358 OP-AMP, 49% OFF

Layout for an LM358 Op-amp PCB Circuits and Modules | Blogs | Altium

Layout for an LM358 Op-amp PCB Circuits and Modules | Blogs | Altium

33+ Lm358 amplifier circuit diagram information | Best Wiring and

33+ Lm358 amplifier circuit diagram information | Best Wiring and

LM358 Amplifier Circuit Diagram | EdrawMax Templates

LM358 Amplifier Circuit Diagram | EdrawMax Templates

Темброблок на lm358 схема - 92 фото

Темброблок на lm358 схема - 92 фото

IR Sensor Module Circuit

IR Sensor Module Circuit

← Lm358 Op Amp Circuit Diagram Lm358 Op-amp Astable Multivibra Lm380 Audio Amplifier Circuit Diagram Lm380, Build 2 Watts A →